引 言
近日,国家发改委发布《关于对<创业投资主体划型办法>公开征求意见的公告》,力求解决“创业投资”的标准和界限,增强有关扶持政策的针对性和有效性,明确创业投资主体的划型标准。
中基协统计数据显示,截止至2021年3月,协会备案私募股权基金29751只,规模9.96万亿。基于假设《创业投资主体划型办法》(以下简称“创投新规”)以当前征求意见稿内容作为正式颁布办法的前提。这十万亿的基金都有可能受此影响。本文试图讨论下“创投新规”的对创业投资基金的运作实操的意义。
01
可能将统一各监管主体对创业投资的界定
“创业投资”的定义历来各部门的定义有所不同,至少涉及发改委、证监会、财政部、税务总局、银保监会、基金业协会等多个部委。针对这一现象,本次“创投新规”明确指出:“各项创投政策实现过程中对标准的把握不明确,各方面对创业投资的性质和战略定位认识不统一,市场上创业投资和私募股权投资、私募证券投资等其他私募基金界限模糊,...有关扶持创业投资发展和监管政策针对性和有效性不足”。下表整理了近年来部分主体对于“创业投资”的部分定义。
表一,各部委历年对“创业投资”的定义

本次起草说明中特别指出,委托中国投资协会股权投资和创业投资专业委员会、中国证券投资基金业协会和中国科技金融促进会风险投资专业委员会等三个行业协会,经过充分研究论证和反复修改,形成了《办法》征求意见稿。很有可能自此将统一各部门对于“创业投资”定义。同时,“创投新规”明确指出,创业投资企业“包括基金类创业投资企业和非基金类创业投资企业”,此言似乎已将基金业协会中对于创业投资基金的认定涵盖在内。
因此,“创投新规”很可能将统一现行各项创投政策所涉部门对创业投资的界定。
02
提高了创业投资基金的备案门槛
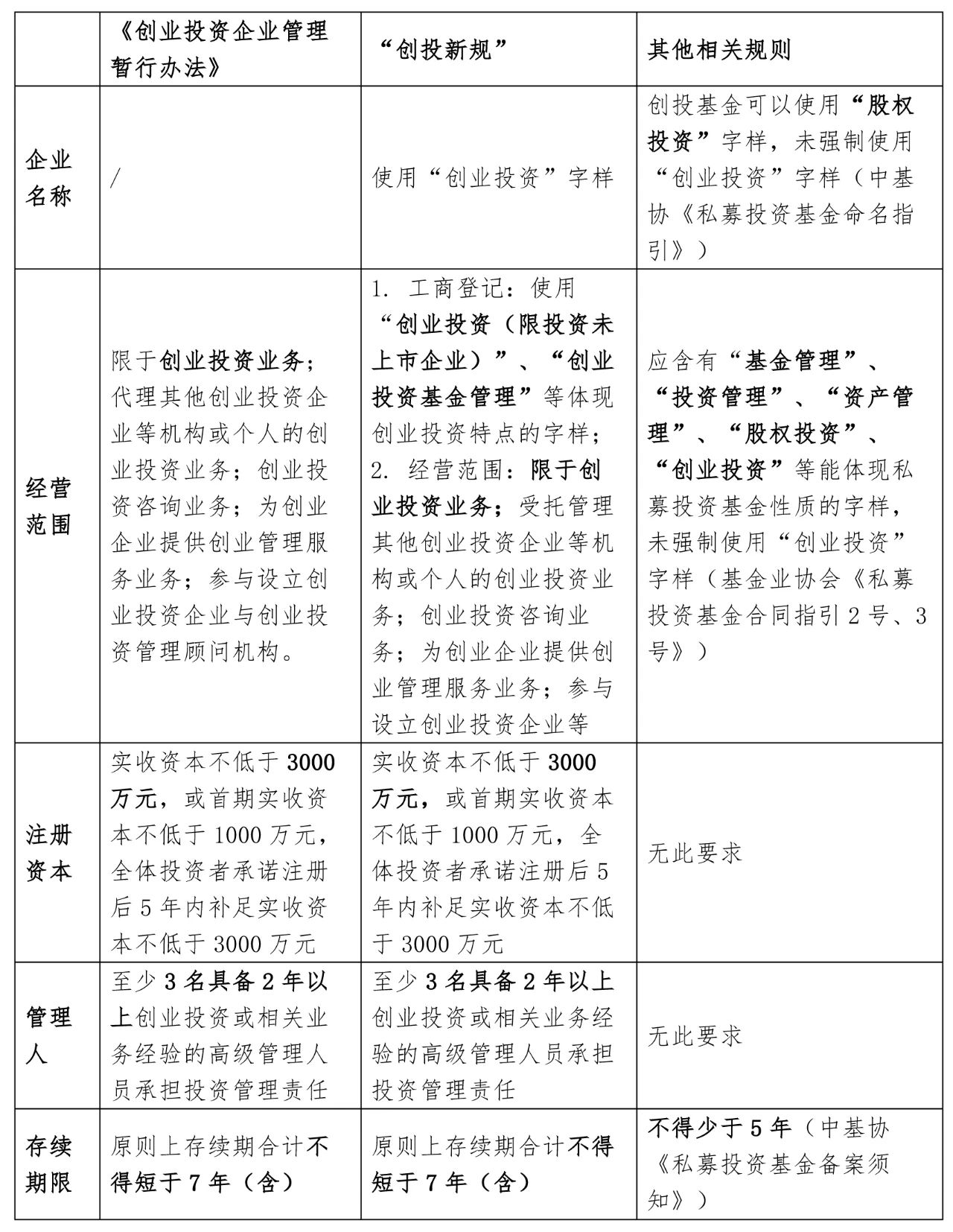
目前,在创投企业的设立及备案等方面,相较于2005年的《创业投资企业管理暂行办法》,“创投新规”只针对创投企业名称和经营范围的有新的标准。
不考虑未来中基协可能会和“创投新规”对创业投资基金的监管备案要求一致的趋势。仅就现阶段看,未来,只要有意向在发改备案为创投的的基金,将提高其备案门槛。
表二,创投基金设立备案条件对比表

03
强化了创投企业投资运作限制
“创投新规”相较于2005年的“暂行办法”,对创投企业投资管理的限制更严格。此前为享受政策而在发改备案的基金,如果不符合当下的运作标准,可能会出现即使已在发改或中基协备案也无法享受政策的可能。
表三:创投基金投资运作限制条件对比表

04
创业基金财税政策执行标准可能提高
在财税[2019]8号 《关于创业投资企业个人合伙人所得税政策问题的通知》中明确指出,“本通知所称创投企业,是指符合《创业投资企业管理暂行办法》(发展改革委等10部门令第39号)或者《私募投资基金监督管理暂行办法》(证监会令第105号)关于创业投资企业(基金)的有关规定,并按照上述规定完成备案且规范运作的合伙制创业投资企业(基金)”。而由于中基协当前对于创投基金的门槛较低,很多基金选择通过在中基协备案成创投基金的方式来享受此财税政策。本次创投新规对于创投新的定义采纳了中基协的意见,有可能未来中基协备案成创投基金的标准也会随之提高,享受创投基金个税政策的门槛有可能越来越高。
综上,“创投新规”厘清了创业投资企业的标准和界限,可能将统一各监管主体对创业投资的界定,可能将提高创业投资基金的备案门槛,同时可能将提高创业基金财税政策执行标准。后续相关政策的落地和实施,还需待正式稿出台,并在实践中进一步明确和落实。



