导语:目前,以蚂蚁集团和其控股企业恒生电子为代表的中国金融科技巨头,正在为我国乃至全球 Fin-tech 产业发展贡献标杆案例。从“一骑绝尘”的传统金融IT大厂,到全面布局“新场景、新技术、新服务”的新科技巨头,恒生电子正在建立极速扩张的金融科技帝国——与此同时,我们看到其不断加深的护城河及高筑的竞争壁垒。恒生电子的成长路径在一定程度上映射了Fin-tech行业的发展趋势,与蚂蚁集团在“外滩大会”高调宣布的“云-库-链-智”相吻合,云计算、分布式数据库、区块链、人工智能正成为支撑“新金融科技”的核心技术。
01
从外滩大会说起
9月24-26日,蚂蚁集团主办的全球高级别“Fin-tech 外滩大会”落地上海召开,旨在向全球分享我国金融科技的发展成果与经验。根据第 27 期全球金融中心指数(GFCI)的数据,举办此次外滩大会的城市中国上海,借助 Fintech 方面的高评分,打破了“纽、伦、港、新”格局,首次晋升至全球金融中心第四名。我国的 Fintech 水平正获得世界的高度认可,进而本次“外滩大会”对于全球Fin-tech产业的发展同样具有风向标意义。
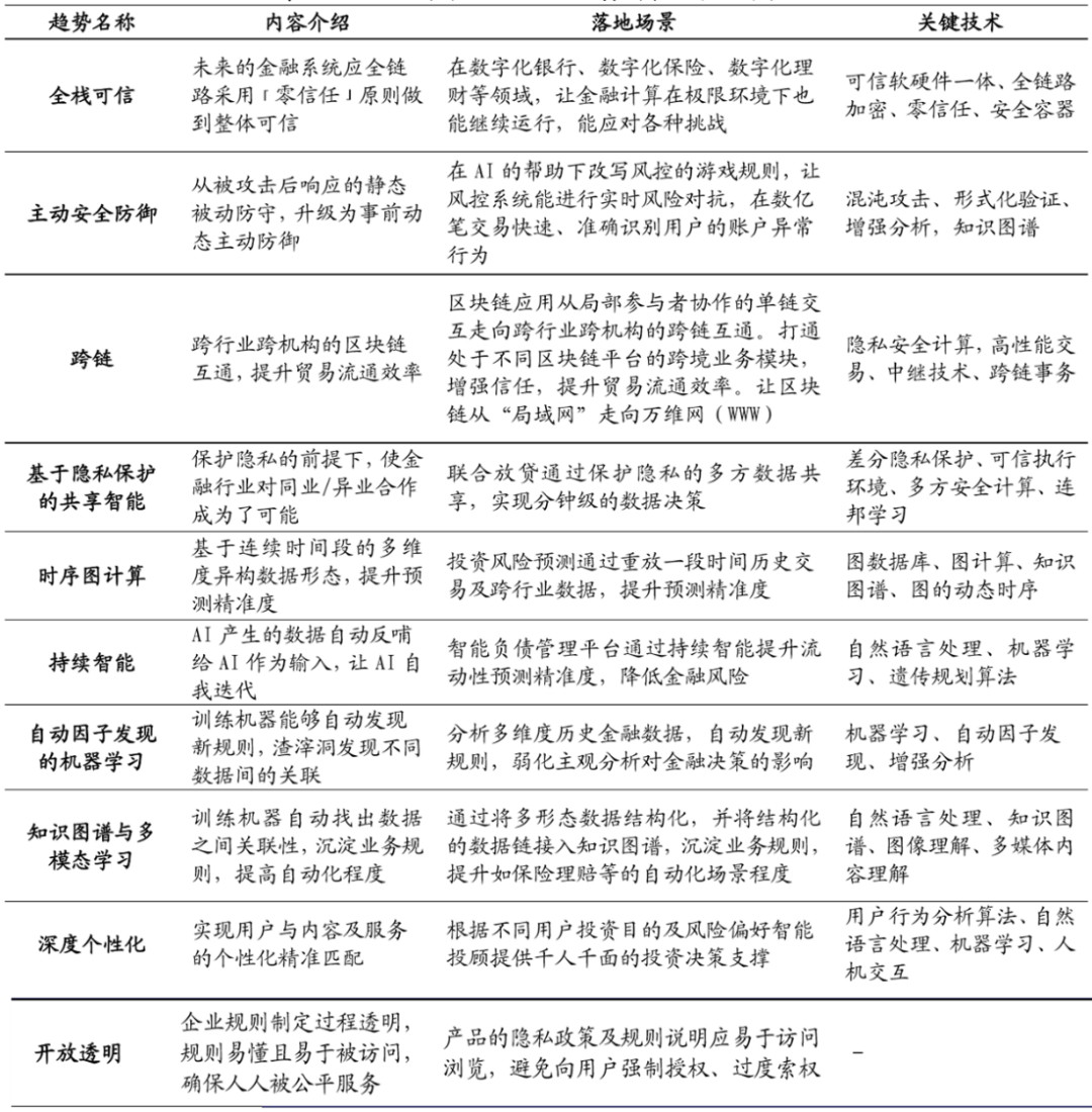
本次“外滩大会”发布了2021年全球十大 Fin-tech趋势,包括全栈可信、主动安全防御、跨链、基于隐私保护的共享智能、时序图计算、持续智能、自动因子发现的机器学习、知识图谱与多模态学习、深度个性化、开放透明,其中六项属于信任构建与隐私保护,深化区块链、人工智能在金融领域的应用。

资料来源:人民日报
不难发现,Fin-tech的最终落脚点是“Technology”。金融科技的本质,是科技对于金融行业和场景的有效赋能,而以云计算、分布式数据库、区块链、人工智能为核心的“新科技”将成为未来“新金融”体系的底层支柱。

同时,外滩大会全球财富资管高峰论坛上,恒生电子发布了资管行业的“航母战斗群”——一站式解决方案O45。O45是什么?它涵盖了投资研究、组合管理、投资交易、风险合规、资金管理、资管运营、估值核算以及信息披露等多个业务环节,并统筹考虑了资管行业各个岗位的全领域工作场景。
在技术上,O45 基于恒生电子先进的JRES3.0技术平台,通过技术中台、数据中台、业务中台链接前台和后台的核心资源,助力投研管理从“how-to-buy”到“what-to-buy”再到“auto-buy”的跨越;同时,O45采用了内存交易技术,可满足多产品管理、日内高频交易等场景的高并发、低延时性能需求,日间交易可容纳千万级交易笔数,1秒之内可完成一个300 只股票篮子的交易及风控判断,且真正做到7*24小时无间断下单。

从恒生电子的O45窥探大资管行业的发展趋势——数字化时代下,人工智能、大数据等技术让投研更具效率和效益,智能资产配置为机构投资者提供更好的投资产品服务,运营中台的建设让运营变得更加智能……“金融+科技”正在向“金融×科技”跨越,科技为证券资管行业数字化转型提供了助推器。
02
恒生电子:进击的金融科技帝国
从“科技金融”到“金融科技”,蚂蚁集团自身定位为“中国领先的数字 Fin-tech 平台”,定调科技底色。如果说蚂蚁集团是金融科技普惠C端的引路人,那么由蚂蚁集团控股的恒生电子就是其在科技赋能金融B端的利剑——恒生电子是中国金融科技赋能B端的抢滩者。
· “只身徒步风雨,寡头独享彩虹”: 恒生已在传统金融IT王座
作为中国唯一的全领域金融IT服务商,恒生电子在传统金融IT领域已经建立了深厚的企业护城河——换言之,恒生电子的机构业务已进入不可撼动的“稳态”。市场占有率角度,公司牢牢占据证券125家(47%)、公募基金 102 家(85%)、保险132家(89%)、银行241家(75%)、信托63家(85%)、期货 126 家(30%),在证券经纪、证券核心交易系统、开放式基金TA系统多个细分领域均处于绝对领头羊位置。
相较于普惠C端的快速放量,To B市场的占有之路不易,总是“从0到1,从1到2,从2到3……”的艰辛。自孵化、成长到成熟,公司深耕20余年的To B业务收获了超高的客户粘性。而机构单一来源采购的特性将加速行业马太效应,导致市场进入稳固的寡头垄断格局。
· “比你优秀的人,却比你更努力”:高研发→高定价→高毛利→高市占
创新驱动是恒生电子的生命。公司是全A股市场研发支出绝对额和占比最高的极少数企业之一,2014-2019年公司的研发投入无论从总量还是占比的角度均位列计算机板块前5,即从未停止“新技术、新产品、新方案、新服务”的孵化和探索。

恒生电子建立了三级研发架构,从多维度满足金融科技的更迭和创新需求:1)恒生研究院定位前沿技术研究;2)研发中心聚焦底层技术平台;3)业务部门平台负责对接客户需求——2014-2019年公司研发投入占比基本稳定在40%以上,横向比较而言,公司在2018年43.0%的研发投入水平大幅领先赢时胜(36.0%)、润和软件(14.8%),对直接竞争对手金证股份(12.7%)更是保持绝对优势。
“从技术中来,到场景中去”——高研发是恒生电子正向闭环的基石。高研发为公司的高定价权(预收账款/营业收入高达36.62%)奠定了基础,进而决定了公司的领先全行业的超高毛利率,以及寡头垄断格局下的高市占率。
· “科技领衔,战略切换”:从传统金融IT大厂到全方位金融科技帝国
恒生电子的研发朝哪儿去?公司正在战略打造“全方位金融IT帝国”。自2018年以来,公司先后发布“Online战略”、“中台战略”,不断探索“云化”和AI在金融场景的深度应用,丰满“六纵六横”业务版图:

从“传统金融行业全场景”到“新金融行业全技术”:技术是恒生电子的生命,也是恒生电子的信仰。从大数据、云计算、区块链到人工智能,恒生电子通过其控制的子公司或外延式收购,已经形成了相对完整和充实的“恒生联盟”,进而打造烙下恒生印记的“生态圈子”:
|
子公司 |
持股 |
主要业务 |
主要产品 |
|
恒生聚源 |
64% |
金融数据服务 |
聚源终端、i私募、基础数据库、应用数据库、 智能小梵(散户智能投顾) |
|
云纪网络 |
56% |
经纪云服务 |
iSee机器人投顾、IFS金融服务平台、PBOX投资交易服务系统 |
|
云毅网络 |
56% |
资管云服务 |
资管云、估值云、策略交易服务、理财销售云、登记过户云、营销服务云 |
|
云英网络 |
57% |
财富云服务 |
理财产品销售、绩效评估、支付连接 |
|
云永网络 |
60% |
场外服务 |
5i八爪鱼平台、场外融资融货风险管理系统、大宗现货供应链云平台 |
|
云连网络 |
60% |
(银行)财富云服务 |
同业资产交易平台、同业非标管理系统、资产证券化云系统、理财云平台、财富管理终端 |
|
芸擎网络 |
70% |
民生服务云 |
收费类、管理类、信用支付类、呼叫中心类SaaS |
|
云赢网络 |
60% |
投资者终端 |
iWin智能运营、证券期货移动终端、PC金融终端 |
|
证投网络 |
60% |
私募投资管理 |
私募基金证券投资系统、私募基金综合业务平台 |
|
智股网络 |
60% |
智能投资工具 |
智能投资工具、“来牛”智能炒股 |
|
鲸腾网络 |
59% |
GTN平台 |
机构端:提供行情、投资管理、智能AI等服务; 开发端:提供API接口、开发工具等 |
|
商智神州 |
31% |
AI投顾 |
智能投顾、智能理财师、资产配置引擎、 私人银行财富管理、家族信托 |
|
安正软件 |
80% |
资管数据中台 |
金融数据仓库、金融数据中台 |
恒生的“生态圈子”是如何运作的?
1)分布式数据库:
恒生聚源为各类金融机构提供基础、应用数据库、终端以及面向底层散户的创新附加产品;
2)“恒生云家族”:SaaS+PaaS 多点布局
·SaaS 层主要由云毅(资管云)、证投(私募云)、云英(财富云、)云连(银行理财云)、云纪(经纪云)、芸擎(民生云)五家创新子公司负责;
·PaaS 层主要通过其推出的 ARES 金融创新云平台实现。
3)AI投顾
通过智股、商智神州、云赢(散户终端云)向个人投资者提供智能投资工具、智能炒股软件等;
4)底层技术开发
通过鲸腾向金融机构、开发者提供互联的多元化平台服务和底层开发平台;
5)“大金融中台”
通过安正进一步深化“大中台战略”,为证券和大资管行业提供技术中台、业务中台、数据中台相贯通的底层仓库。
从业绩收入上来看,公司整体创新业务发展势头良好,2018-2019 年分别实现营业收入达 5.41、6.21 亿元,同比增长分别为 102.66%、14.83%;2018 年,创新业务子公司开始贡献利润,恒云国际、云毅表现最为亮眼——预计在未来3年内,以云、AI和区块链为代表的创新业务有序落地,将快速为恒生贡献新的业绩增长点。

03
从恒生电子的科技布局看Fin-tech行业发展趋势
从“恒生云”到“恒生云原生”:恒生“云家族”已探索在大金融行业的SaaS和底层PaaS平台进行多点布局。在此基础上,恒生电子在2020年透露了其“云原生改造计划”的最新成果,推出云原生统一运维平台—天鉴3.0。
恒生电子的“云原生改造计划”始于2015年,历经技术平台选型统一、微服务拆分、打造技术中台等几个阶段,目前正在推进容器化交付、DevOps建设等云原生相关探索,其核心思路是通过平台化、自动化、可视化和智能化,构建完整的IT资源图谱,从而提高运维效率,主动发现风险,提升数据价值。
1.云原生:推动金融IT基础设施转型
云原生成为驱动金融数字基础设施建设的重要引擎。金融业历来是强监管、重安全、高复杂度的行业,随着金融科技的广泛应用,监管部门对金融 IT 系统的建设和运维也提出了更为严格的要求。云原生应用 PaaS 平台和容器技术,可将大规模金融级运维能力与渐进式的云原生架构转型方案相结合,利用微服务技术(包括高性能分布式服务框架、微服务治理中心、Service Mesh 等解决方案)帮助金融机构实现高可伸缩性和高容错性,满足大规模部署下的性能要求。通过DevOps 云原生技术,可有效解决金融业务运维服务的自动化、定制化及灵活的流程调度编排需求,提高研发效率。

我们认为,云计算应该代表着一种模式,而不只是技术,它代表着一个企业IT供给的模式,代表着企业IT从成本中心转到利润中心的运营模式。尤其是在金融机构,是平台、工具、技术、产品,以及组织架构和后续的最佳实践。
金融云原生平台典型架构图
图片
2.“大中台”:从“技术中台、业务中台、数据中台”到“自动中台、智能中台”
持续聚焦中台战略:恒生电子自2018年提出“中台战略”以来,持续关注技术中台、业务中台、数据中台三大布局,多方位升级产品和技术架构,业务中台XONE已开发天弘基金、国泰君安、永安期货等客户;而数据中台已被人保资管、博时基金、南京证券等采用。
“中台智能化”:2020年,公司正式确定将“iBrain”作为数据中台全新品牌,向“智能中台”转型。恒生在原有数据中台的基础上,利用分布式并行多级加速、NLP、语义联想等AI技术,对数据分析进行专业化沉淀加工,为金融业务和客户创造全新价值
当前,打造中台能力已逐渐成为金融行业共识。据信通院的金融机构调查,半数金融机构正在考虑建设中台,90%金融机构认为未来两至三年会建设中台。金融行业信息化建设向数据驱动演进,中台可谓是必经之路。对于规模化的金融机构而言,前台好比是多个“小直径、高转速”的齿轮,而后台就好比一个“大直径、慢转速”的齿轮,如果直接对接,势必很难形成很好的速度适配,这就需要有多个“不同直径、不同转速”的中台齿轮,作为变速器,置于高速和低速齿轮之间,实现前后台的更好匹配,更好提升前台响应速度。
金融企业全面数字化转型至今,没有技术中台和数据中台的支持,很难建立真正有效的业务中台;而离开业务中台的独立技术中台、数据中台其价值也将大受影响。

随着机器学习、AutoML、语音识别、计算机视觉等 AI 感知技术的成熟,金融数据中台将向自动化、智能化方向发展,而传统技术中台的建设门槛在不断降低。随着中台的理念逐步深入金融机构,相比传统 ERP、CRM、HRM 等系统,中台的数据整合、技术共用、业务共享的高效联动机制,正在改变金融机构的 IT 管理体系,同时也逐步影响金融机构未来软件服务选择。
我们认为,既然成本和效率是中台考虑的主要因素,对于业务中台来讲,利用科技手段不断推动业务中台的自动化、智能化将成为必然选择。金融科技的有效应用可以最大程度地减少人为干预,实现效率最大化。而对于技术中台来讲,在标准化、规模化、平台化的基础上,也要善于应用微服务、容器、分布式等新技术,为技术前台的开发、测试、运维提供最大的灵活性。
3.区块链:金融行业落地具有天然土壤
自2015年启动区块链研究以来,恒生电子持续跟踪关注区块链技术在金融场景的可落地应用,探索区块链技术在电子存证、供应链金融、数字资产交易、清算结算等领域的应用场景,并凭借多年IT建设经验和对金融业务场景的深刻理解,为金融行业创新持续赋能。
作为金融区块链联盟的理事成员,恒生电子现阶段已正式发布的区块链产品包括HSL2.0平台(高性能区块链底层平台)、范太链(FTCU)、贸易金融平台、供应链金融区块链平台、恒融易(区块链ABS可信管理平台)等。
区块链技术具有分布式、不可篡改、全程留痕等特点,已成为金融科技的重要底层技术,而金融也是区块链技术应用场景中探索最多的领域,在供应链金融、贸易融资、支付清算、资金管理等细分领域均有具体落地。
据国家互联网信息办公室“境内区块链信息服务备案”显示,截至 2019 年底国内已备案的提供区块链信息服务的公司约 420 家左右,共计 506 项服务。其中提供基于区块链的金融服务的企业有 72 家,占比 17%,共备案 120 项金融服务。银行业也积极利用其技术优势纷纷布局落地区块链项目,据“可信区块链推进计划”的不完全统计,金融区块链的应用情况如下:

关于区块链赋能传统金融的应用空间是值得讨论的:
1)金融资产数字化:改造基于信任的货币流通体系。去中心化技术可构建不可篡改、不可伪造的分布式记账体系,区块链是数字货币的底层技术,而比特币是区块链的第一个成功应用。中国央行正在推动政府法定数字货币DCEP的内测,在可预见的将来,法币的发行、投放和流通有望全面数字化。
2)支付清算体系:分布式账本、无清结算、实时清算。随着区块链技术深入应用,传统贸易金融领域有望形成新型的支付清算架构,现有繁琐的多级账务记账对账体系必将简化,结合数字货币尤其是法定数字货币的线上流通能力,能够实现“无清结算”或“实时清结算”的跨境支付,有效提高国际贸易的货币流通效率;
3)金融风控:数据确权,促进价值挖掘。区块链的身份授权模式正在支持数据产生者实际掌控数据本身的使用授权,解决现今出现海量数据确权的问题,比较好地贴合了金融机构精准风控的需求。同时,链上数据的可追溯性与时间关联性,也让大数据能够实现多维度、深层次的数据挖掘,为金融机构的经营决策、风险评估、风险预警提供依据。
我们认为,“区块链技术是金融科技发展的一种必然”——纵然在虚拟币价下跌的时候,人性的贪婪与盲从总是跟着破灭。囿于年轻的区块链技术尚未完全成熟,每一个区块链项目都可能失败,但分布式的金融科技却注定会出现。
4. AI:RPA、图智能、数据智能赋能传统金融
恒生电子是金融AI的先行者、护航者和最早落地者:恒生近四次发布会共发布16款AI产品,累计落地超117个标杆性“人工智能+金融”的案例,涵盖智能投顾、智能投资、智能监管、智能客服等金融领域。
AI+监管:恒生为地方金融监管机构提供风险预警服务,并在江西、广东、福建等省市落地;在智能投顾领域,恒生推出isee智能决策箱等产品,帮助机构更好地读懂用户,降低投顾服务的门槛。
AI+投顾/客服:恒生的“晓鲸”智能问答平台,从诞生之初回答30类问题升级到120类,再到如今可自定义生成机器人,对接各类型终端,落地手机APP、实体机器人、智能音响等多个场景。经过一年多的升级打造,晓鲸变得更博学实用,问题识别率已经达到85%。
AI+云:恒生的AI产品均基于底层的恒生金融AI云,其一方面集成大数据和机器学习资源以及NLP和知识图谱研究成果,另一方面输出智能问答、智能资讯以及智能投研等人工智能服务,既可以为金融机构建设AI平台提供整体解决方案,也可以为金融机构提供AI云服务方案。
如果说数据是金融数字化的驱动力,那么数据处理是智能计算时代的关键,人工智能是“新金融”体系的主要生产力。以RPA、知识图谱、深度学习为代表的智能化技术将走向产品化,在金融场景的具体应用不断深入。
举例来说,RPA(Robotic Process Automation,机器人流程自动化)正逐步在金融场景落地,应用效果明显。未来5年内,RPA将有效应用于金融领域的账务核对、发票处理、报表编制、账户报送等多项低附加值业务,极大地提高智能化水平和自助化水平。现阶段,浦发、广发、光大、工商等多家银行纷纷上线 RPA 应用系统,且自动报送、生成或测试效率均接近100%。
另一个典型的例子是知识图谱。金融智能投顾、智能客服、智能理财师的背后,核心基于与场景相结合的知识图谱技术,可有效挖掘金融领域非结构化和半结构化数据的资源价值,并形成有效问答的语义网络。例如,农业银行利用“AI+知识图谱”技术在信贷管理领域的应用,联机进行风险客户识别的平均响应时间约 200ms18。
我们认为,金融业是AI生长的天然土壤。虽然AI在金融的应用不可能永远100%正确。比如,AI风控预测50%的逾期可能性,但实际上只有40%,甚至最终并没有逾期。AI对未来的预判就是想要不断接近真实。当年的计算能力将人送上了月球,我们用更高的计算能力不断开发AI技术。应用AI,并不是为了做技术而做技术,而是为了解决实际金融活动中可能遇到的问题,降低金融行业的综合成本,提升传统金融机构的整体运行和风控效率。
结语:如果说蚂蚁集团是Fin-tech普惠C端的引路人,那么由蚂蚁集团控股的恒生电子就是Fin-tech赋能B端的抢滩者。金融科技的本质,是科技对于金融行业和场景的有效赋能,而以云计算、分布式数据库、区块链、人工智能为核心的“新科技”将成为未来“新金融”体系的底层支柱——数字化时代下,云原生技术正在改造金融基础设施的运算模式和能力,人工智能、大数据等技术让投研决策更具效率和效益,智能资产配置为机构投资者提供更好的投资产品服务,“大金融中台”的建设为金融数据价值挖掘创造前提,区块链技术为货币流转、支付清算和数据确权提供坚实的可信能力……恒生电子打造“全方位金融科技帝国”的成长路径映射着中国金融科技产业的每一个脚印,也代表着“金融+科技”正在向“金融×科技”跨越——让我们一同兴奋盼望中国Fin-tech的明天。



