编者按:近期,一系列针对上市公司虚假陈述的案件呈现集中爆发的趋势,尤其以康美药业为典型代表,不但需要赔偿投资者的损失,同时操作案件的相关人员甚至还获得了刑罚,本文将以康美药业案件为为突破口,深入分析该类案件的具体形态和法律后果。
2020年5月13日,中国证监会对康美药业股份有限公司(“康美药业”)及原董事长等22名责任人员出具行政处罚决定书,认定康美药业虚增营业收入、利息收入、营业利润,虚增货币资金等,康美药业所披露的《2016年年度报告》《2017年年度报告》《2018年半年度报告》和《2018年年度报告》存在虚假记载;
2021年11月12日,广州市中级人民法院对康美药业在其公开年报中做出的虚假陈述行为做出一审民事判决,康美药业未按规定披露控股股东及其关联方非经营性占用资金的关联交易情况,认定康美药业披露的《2016年年度报告》《2017年年度报告》和《2018年年度报告》存在重大遗漏。责令康美药业赔偿证券投资者损失合计24.59亿元。参与康美药业财务造假的上市公司高管、审计机构以及独立董事等13名相关责任人按过错程度承担部分连带责任,其中5名独立董事需要承担上亿元的连带赔偿责任。
除此以外,公司实际控制人原董事长因涉嫌违规披露、不披露重要信息罪被公安机关采取强制措施。
在该案当中大幅度提及的“虚假陈述”以及民事赔偿和刑事的惩罚,是近年来监管机构及证监会加大打击力度,保护投资者的重大举措。
01何为虚假陈述?
虚假陈述,本质上是所表达的信息与事实不符的情况,使得投资者的投资行为产生重大误判。包括对重大事件作出违背事实真相的虚假记载、误导性陈述,或者在披露信息时发生重大遗漏、不正当披露信息的行为。
根据《关于审理证券市场因虚假陈述引发的民事赔偿案件的若干规定》,对于虚假陈述所涉及的四种行为,均进行了明确的规定,同时就虚假陈述构成行政处罚的标准也做了明确。从构成要件见:(1)有四种行为之一。实施了上述记载的虚假记载、误导性陈述、重大遗漏、不正当披露信息四种行为之一。(2)虚假陈述行为具有重大性。所谓重大性,本质上是未披露信息的行为是否足以影响投资者的投资决策和市场交易价格。而在具体的信息分类上,根据《证券法》的规定,涉及到下述信息的虚假陈述,会被人为是具有重大性,包括(一)公司股权结构或者生产经营状况发生重大变化;(二)公司债券信用评级发生变化;(三)公司重大资产抵押、质押、出售、转让、报废;(四)公司发生未能清偿到期债务的情况;(五)公司新增借款或者对外提供担保超过上年末净资产的百分之二十;(六)公司放弃债权或者财产超过上年末净资产的百分之十;(七)公司发生超过上年末净资产百分之十的重大损失;(八)公司分配股利,作出减资、合并、分立、解散及申请破产的决定,或者依法进入破产程序、被责令关闭;(九)涉及公司的重大诉讼、仲裁;(十)公司涉嫌犯罪被依法立案调查,公司的控股股东、实际控制人、董事、监事、高级管理人员涉嫌犯罪被依法采取强制措施;(十一)国务院证券监督管理机构规定的其他事项。”
而在实际中,大多数虚假陈述案件所针对的信息一般为上市公司年报。
此外,根据《九民纪要》的规定,如果已经是被行政机关做出行政处罚的,则一般均认定为具有重大性。
02什么是虚假陈述的典型行为?
从前面的叙述所知,虚假陈述通常分为四种行为,即虚假记载、误导性陈述、重大遗漏、不正当披露。而每一种又对应着相应的典型性行为:
1.虚假记载
是指信息披露义务人在披露信息时,将不存在的事实在信息披露文件中予以记载的行为。虚假记载是实践当中的重灾区,上市公司、中介机构在财报、年报当中虚增利润、虚增资金,或者出具存在虚假记录的审计报告等均属于虚假记载。
以中国证监会作出的[2021]2号处罚为例,某华会计师事务所在审计上市公司2018年年度财务报表中,未发现上市公司虚增资金行为,以及未发现在关联方拆借当中未披露上市公司控股股东及关联方非经营性占用上市公司资金的情形,进而做出了标准无保留意见的《审计报告》,且相关数据公允反映了财务状况等不实结论,使得审计报告存在虚假记载的情形。
证监会认为,该会计师事务所在上市公司2018年年度财务报表审计过程中未勤勉尽责,未按照《中国注册会计师审计准则》等相关要求执行恰当的审计程序、获取充分适当的审计证据、形成真实客观的审计结论、发表正确的审计意见,违反了《证券法》关于“证券服务机构为证券的发行、上市、交易等证券业务活动制作、出具审计报告、资产评估报告、财务顾问报告、资信评级报告或者法律意见书等文件,应当勤勉尽责,对所依据的文件资料内容的真实性、准确性、完整性进行核查和验证”的规定。而做出了“证券服务机构未勤勉尽责,所制作、出具的文件有虚假记载、误导性陈述或者重大遗漏”行为。导致出具的审计报告存在虚假记载。
最终对会计师事务所做出没一罚一,并对于主要责任人处以3万元罚款的决定。
2.误导性陈述
误导性陈述,是指虚假陈述行为人在信息披露文件中或者通过媒体,作出使投资人对其投资行为发生错误判断并产生重大影响的陈述。实际上信息是披露了,但是披露的信息和实际不一致,且使得投资人发生了错误的理解。
在实践当中,有不多上市公司因为违规“吹牛”,蹭“热点”,也遭到了证监会的处罚。2020年9月,某化学类上市公司在回复上市公司关注函时声称其旗下某关键医药中间体时,2017年至2019年的收入分别达到3059.18万元、5296.34万元和3193.76 万元,而实际上,该家上市公司2017-2019年所获得收入仅为245.69万元、483.76万元、506.13万元,远远小于其回复给证监会的数据,而该支股票从2020年2月4日至20月10日,股票累计上涨42.32%,其中2月5日至2月10日连续4个交易日涨停,同期创业板指数累计上涨13.72%,偏离值达到次28.6个百分点。
吹牛虽不上税,但是却有可能被处罚;最终该上市公司被处以警告以及40万元的罚款。 3.重大遗漏
是指信息披露义务人在信息披露文件中,未将应当记载的事项完全或者部分予以记载。该种遗漏通常是重大事项未予以披露,而上市公司的违规担保,又是重灾区。
2021年12月,某通讯类上市公司遭到证监会处罚,其中主要遗漏的事项为2019年年报隐瞒一笔1月份9000万元借款担保,且未予以披露,占2018年末经审计净资的39.82%;同时隐瞒2019年7月一笔基金1亿元的借款担保,占当时2018年末经审计净资产2.26亿元的44.25%;
对于上市公司涉及到的占到净资产30%以上的诉讼事项,以及对外担保内容,一般情况下均属于应当披露的内容。而且《九民纪要》也明确规定对于未履行董事会决议或股东会决议的担保事项,原则上是不对外产生法律效力,也即担保可能无效。
最终,上市公司被处以130万元的罚款,参与借款及隐瞒的2位实际控制人合计被处于540万元的罚款。 4.不正当披露
不正当披露,是指信息披露义务人未在适当期限内或者未以法定方式公开披露应当披露的信息。证监会对于上市公司指定的信息披露载体为http://www.cninfo.com.cn/new/index,巨潮资讯网是法定的上市公司信息披露主体。现行的实践当中,针对不正当披露的处罚笔者在近几年的案例中均未查询到。
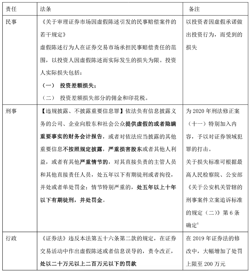
03虚假陈述会承担什么样的责任?
虚假陈述所导致后果是非常严重的,因为对于应当承担责任的虚假陈述主体而言,如果一旦被认定为虚假陈述,除了要承担证监会的行政处罚以外,还要承担证券代表人诉讼所提起的民事承担,可能承担巨额的赔偿款,而甚至于独立董事都要部分连带责任,同时虚假陈述的主导者,更有可能会被入刑。

综上,近年来,在立法领域加大对于虚假陈述的处罚以及虚假陈述入刑,在民事领域推进证券代表人诉讼,在行政法领域增加虚假陈述的处罚金额上限,彰显了注册制下监管机构对于资本市场领域上市公司信息披露不真实的零容忍,也体现了监管机构对于普通投资者的大力保护。



